Skip to content

Blockchain and AI News and Insights

Get the latest news and insights on the intersection between AI and Blockchain technology.

Beyond the Chatbot: The Rise of Sovereign AI Agents with x402

(14/05/26)

The future of AI isn't just better chat; it's **sovereignty**. A sovereign AI agent is an autonomous entity that can not only think and act but also **transact**, owning its own funds and paying for resources in real-time using x402 and Dhali's infrastructure.

Sovereign AI Agents Dhali Blog

How Dhali Supports the x402 Payment Protocol for Pay-Per-Request APIs

(19/03/26)

The **x402 payment protocol** is an emerging open standard that enables payments directly inside HTTP requests. Instead of relying on accounts, API keys, subscriptions, or traditional billing systems, a server can respond with **HTTP 402 (Payment Required)** and ask the client to attach a signed payment payload in the request headers.

x402 Dhali Blog

Blockchain Payment Channels: Scaling Micropayments for the Machine Economy

(12/02/26)

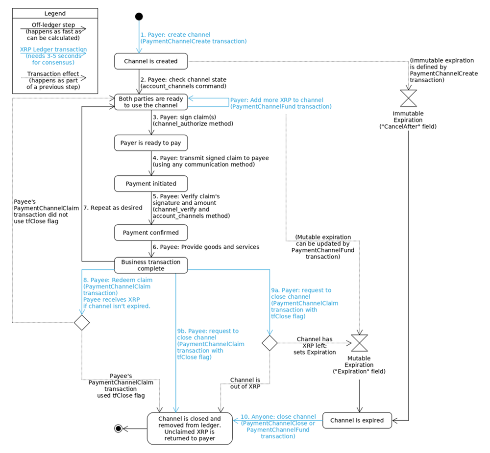
Blockchain payment channels are a powerful layer-2 technique that enables a stream of rapid, low-cost transactions between parties by keeping most transactions off the blockchain. In simple terms, a payment channel lets two participants transact with each other repeatedly without paying blockchain fees each time.

Payment channels

Bringing Dhali to Ethereum — and Beyond

(29/12/25)

At Dhali, our mission has always been simple: make it easy to monetize APIs and digital services using next-generation payment technology. From day one, that has meant embracing payment streaming and off-chain execution, so value can move as fluidly as the data it pays for.

evm  payment channels

InFTF XRP Ledger Data API Now Available on Dhali

(27/10/25)

Dhali now supports the **InFTF XRP Ledger Data API**, giving developers direct access to live **XRPL DEX** and **ledger data** through Dhali’s **off-chain payments platform**. This integration makes it easier for **Web3 and XRPL developers** to query real-time data — including exchange rates, market activity, and supply statistics. Developers can access the API at:

https://xrpldata-inftf.dhali.io
To pay for the API, include a `Payment-Claim` header in your request. You can generate one here:

INFTF Data XRPL API integration

Scaling XRPL: Why the Future Lies in Hybrid On-Chain and Off-Chain Transactions

(19/10/25)

XRPL was built for speed — but scaling global finance takes more than fast on-chain transactions. For more than a decade, the XRP Ledger (XRPL) has been recognized as one of the most efficient and reliable blockchains for digital payments. It offers rapid settlement, negligible fees, and the ability to move value across borders in seconds. Yet, as blockchain adoption grows, one reality is becoming increasingly clear: no public ledger — no matter how fast — can handle the full scale of global financial traffic purely on-chain. To serve billions of users and trillions in value transfer, XRPL’s future will depend on a hybrid model that combines the trust and transparency of on-chain settlement with the speed and scalability of off-chain transactions.

Off-chain XRPL payments

Dhali’s Super API: One Payment, Access Everything

(12/10/25)

In today’s XRPL landscape, developers often lean on multiple APIs to meet different needs — ledger history, transaction search, NFT metadata, transaction submission, and more. That multiplies complexity: multiple credentials, inconsistent interfaces, fragmented billing, and fragile fallback logic.

Dhali's Super XRPL API

Announcing Dynamic XRP Pricing: Stable API Costs in a Volatile Market

(05/08/25)

We are thrilled to introduce Dynamic XRP Pricing, a new feature on Dhali designed to bring stability and predictability to API monetization. This feature allows API providers to price their services in a stable currency (RLUSD) while continuing to accept payments seamlessly in XRP.

Dhali's Dynamic XRP Pricing feature UI

aigent.run x Dhali: The future of AI Agents on XRPL

(12/02/25)

We’re super excited to announce another partnership, this time with aigent, a leading developer of AI agents on the XRP ledger. Through this partnership, we’ll produce the fastest and most versatile agents in the ecosystem.

aigent.run and Dhali partnership logo

Introducing XRP Scan to the Dhali ecosystem

(03/02/25)

We are excited to announce our partnership with XRP Scan! XRP Scan is a blockchain explorer for the XRP Ledger (XRPL), providing real-time insights into transactions, accounts, tokens, and network activity. It offers a user-friendly interface for tracking payments, escrow operations, trust lines, and on-chain interactions. With features like validator monitoring and transaction history search, XRP Scan is a go-to tool for developers, traders, and XRPL enthusiasts looking to analyse ledger data efficiently.

XRPScan logo, an API available on the Dhali XRPL API marketplace

Payments, packetization, and payment bandwidths

(19/11/24)

Imagine if we could send money the way we send data online—broken into tiny packets, routed independently, and reassembled at the destination. That’s exactly what Interledger Foundation does. This packetisation of value changes how we think about payments and liquidity through payment corridors.

Abstract visualization of digital packets

Integrating GemWallet

(02/10/24)

We are thrilled to announce the integration of GemWallet into the Dhali ecosystem! Following our recent Crossmark integration, this collaboration brings even more flexibility to our users, ensuring they can securely interact with Dhali using their preferred crypto wallet.

GemWallet logo

Integrating Crossmark

(24/09/24)

We are excited to announce the integration of Crossmark into the Dhali ecosystem. This integration extends all of Dhali's functionality to Crossmark users, bringing the power of next generation API payments to a broader audience. Here’s a closer look at what this means for our users and the innovative approaches we've taken to make this integration seamless.

Crossmark wallet logo

Introducing Dynamic Surcharging for API Providers

(16/09/24)

We are excited to introduce a new feature that enables API providers to implement **dynamic surcharging** through Dhali. This allows for greater flexibility in pricing, offering a way to dynamically adjust costs based on various factors, in addition to the existing per-request and per-second pricing models. Here's how this works and how you can take advantage of it.

Dhali UI for configuring dynamic surcharging

API authentication using layer-2 blockchain payments

(04/09/24)

APIs are essential to modern web services, enabling platforms and applications to share data and functionality. Traditionally, access to APIs is managed using API keys, which are included in the HTTP request header to authenticate users. However, Layer 2 Blockchain payment solutions are emerging as a promising alternative, potentially replacing API keys with a more secure and flexible system based on micropayments.

A curl command showing a layer 2 payment in an API request header

Dhali integrates Xahau

(28/08/24)

Dhali has introduced Xahau support for our API providers, allowing them to charge their users in XAH. Here, we discuss our integration and explore what this does (and doesn't) mean for our users.

Xahau network logo

Dhali's Alpha Integration with Interledger via Open Payments

(25/07/24)

Interledger is an open protocol suite designed to facilitate payments across various payment networks, enhancing interoperability and enabling seamless value transfers. Open Payments is an open RESTful API and standard supporting Interledger payments, and allowing clients to interact with [Open Payments](https://openpayments.dev/)-enabled accounts. These clients, often applications such as mobile or web apps, consume Open Payments resources and typically require access privileges from multiple authorization servers.

Rafiki and Interledger logos

Enhancing Dhali with Redis Cache Layer

(14/07/24)

Dhali has introduced a Redis cache layer to our backend to improve our latency performance. Here we discuss our integration and the performance enhancements we've achieved. Additionally, we explore future improvements.

Redis logo

The Best Incentive is No Incentive: A short commentary for the XRPL

(26/06/24)

The phrase "The best incentive is no incentive" has sparked considerable debate within the XRP Ledger (XRPL) community. This principle, which suggests that intrinsic motivation should drive participation rather than external rewards, challenges traditional views on incentivization in blockchain networks.

A visual representation of incentive concepts

The intersection of AI and crypto w Anand Lyer

(24/06/24)

In this recent interview, Anand Iyer - Managing Partner @ Canonical investing - shares his views on the intersection between crypto and AI. He touches various topics, including his journey through the tech ecosystem and his views of how AI and crypto will integrate with each other.

Anand Iyer during an interview

Blockchain-Powered AI: Building a GPT That Pays for APIs with Nano-Transactions

(21/06/24)

In the future, AI will evolve beyond passive economic entities that humans interact with. Instead, AI systems will engage directly with the economy, making autonomous decisions about paying for goods and services. A prominent example of this evolution is AI paying per-use for APIs ...

Diagram of a custom GPT making nano-payments to an API

"Narrow" versus "Broad" AI: should LLMs do everything?

(10/11/23)

After chatGPT came to dominate public discourse about AI this year, we might be forgiven for thinking that with AI models: “bigger is better” ...

Graph showing exponential growth in AI model parameter counts

The Evolution of SaaS: Cap-ex, Op-ex, and "Mon-ex"

(07/07/23)

The history of Software as a Service (SaaS) is a fascinating journey through the rapidly changing landscape of the internet. Since its inception, SaaS companies have faced several distinct but interconnected challenges - Cap-ex (Capital Expenditure), Op-ex (Operating Expenditure), and Mon-ex (Monetization Expense) ...

Graph showing the number of SaaS companies founded by year